Future State

Core Concepts Behind the New Architecture
|
Capability |
Description |
|
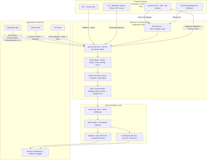
Event-Driven Backbone |
Every major business event (OrderCreated, StopCompleted, InvoicePosted, PODScanned, etc.) is published to Azure Service Bus/Event Grid. This replaces file-polling and scheduled jobs. |
|
Microservice Integration Layer |
Azure Functions and Logic Apps act as stateless event consumers, applying transformations and routing messages to downstream systems or APIs. |
|
ETL & Data Lake |
All operational data (orders, routes, GPS, invoices) streams into a unified Data Lakehouse, built on Azure Data Lake + Delta tables. Enables cross-tenant analytics and governance. |
|
Machine Learning |
Centralized ML pipelines leverage unified data for ETA prediction, route optimization, anomaly detection, and customer churn modeling — integrated back into the Operations App and Copilot. |
|
Copilot & Conversational Analytics |
AI Copilot surfaces the data through natural language: “Show me all delayed deliveries by region last week.” This draws on semantic models in Power BI and ML results. |
|
Monitoring & Reliability |
Every event has traceability via Application Insights and Log Analytics; failed messages go to dead-letter queues for replay. |
|
Multi-Tenant & Scalable |
All customers share a secure, partitioned event namespace and centralized data lake, enabling “one brain” across all fleets and couriers. |
Strategic Benefits
|
Dimension |
Legacy XStream |
XStream 2.0 (Azure IPaaS) |
|---|---|---|
|
Integration Trigger |
Scheduled SQL jobs, file polling |
Real-time event streams |
|
Scalability |
Per-tenant SQL |
Multi-tenant, elastic compute |
|
Data Storage |
Azure SQL silo per customer |
Unified Data Lakehouse |
|
Analytics |
Manual reports, CSVs |
Real-time dashboards, Copilot Q&A |
|
Reliability |
No retry / DLQ |
Built-in retries, observability |
|
Maintainability |
Custom per-client code |
Declarative pipelines & metadata-driven configs |
|
AI Readiness |
None |
ML-ready with continuous model feedback |
This event-driven IPaaS foundation turns XStream from a job scheduler into CXT’s core nervous system — connecting customers, drivers, and data in real time while powering our long-term Autonomous Logistics Network vision,