Driver Early Arrival Restrictions
Problem Statement
Early arrival of drivers at scheduled pickup locations, particularly before the agreed-upon ready time for medical shipments, is causing parcels to be missed during the pickup (i.e., sample collections in case of a Lab). This misalignment causes clients to mistakenly believe they have until the scheduled time to deposit parcels/samples in lockboxes for pickup whereas in reality, drivers would have arrived early at the pickup location and collected the parcels before time. As a result, time-sensitive medical samples are being left uncollected, leading to spoilage, the need for re-collection, and potential disruptions in patient care and operational efficiency.
Pain Points
Spoiled Medical samples
-
Time-sensitive samples may perish if not collected as expected, especially over weekends or holidays.
-
Leads to inaccurate or unusable diagnostic results.
Need for Sample Recollection
-
Labs are not able to fulfill their commitments of providing the test results to their patients on-time
-
Patients may need to return for additional sample collection, causing inconvenience and delays in care.
-
Increases workload for healthcare staff and affects patient satisfaction.
Client Frustration and Loss of Trust
-
Clients may lose trust in the reliability of the pickup service.
-
Damaged client relationships can result in churn or loss of contracts.
Operational Inefficiencies
-
Re-collection of missed samples can cause unnecessarily increase in the workload
-
Missed parcels/samples may have to be rescheduled for additional pickups
-
Recollection and rescheduling cause added logistical overhead.
-
Staff time is wasted managing the fallout from missed pickups.
Financial Costs
-
Additional transportation and recollection efforts increase costs.
-
Potential liability for damaged or spoiled medical materials.
Recommended solution
Courier companies want to restrict their drivers from taking any action on an order/route stop prior to the ready time for the shipment. Typical actions drivers take on a shipment include adding a status code, adding attachments, or marking as arrived, picked up, or delivered. Implementing this feature shall ensure that the driver is not able to interact with the shipment before the designated time as per the “Early Driver Arrival Restriction” action configuration.
Benefits
-
Clients will be able to deposit their parcels/samples for pickup until the pickup ready-time with confidence
-
Clients will be able to save operational cost of re-collection of spoiled samples
-
Drivers will no longer be required to make additional trips to collect missed samples
-
Patients will not be required to again visit the labs for re-collection of samples
-
Improved quality of service leading to better trust
Target Stakeholders
|
User Role |
Type |
Primary Needs |
Work conditions |
|
Medical Officers, Clinical assistants, Lab techs |
Primary |
Healthcare professionals responsible for preparing and placing medical samples in lockboxes for pickup. Need to ensure that samples will be picked up at the agreed time, not earlier, so they don’t risk spoilage or re-collection. |
Need to handle bodily fluids or hazardous substances with care. often stand at lab benches or sit at microscopes or computers for extended periods. May have physical fatigue from long shifts, especially in high-volume labs. |
|
Drivers |
Secondary |
collect the samples as per the shipment parameters |
Stressed to ensure on-time delivery, could experience chaotic driving conditions such as unexpected traffic surge, road blocks, accidents, pings from dispatches, on-the-spot adjustments to their schedules and assigned work |
Outcomes & Success Metrics
KPI 1: Reduce the no. of missed pickups due to early arrival by 75%
-
X = Total no. of missed parcels due to early arrival (after restriction)
-
Y = Total no. of missed parcels due to early arrival (before restriction
-
% improvement = ((X/Y) -1) x 100
KPI 2: Achieve a Customer Satisfaction (CSAT) score of > 50% from previously effected customers
Core Functionality
Setup upon upgrade
-
Following is a list of items that constitute the auto-setup upon upgrade:

-
Following screenshot shows how the necessary permissions shall be setup on the user permissions page

Creating the Action
-
New Action can be created by clicking on the Action icon via the left-navigation menu on the Operations app. Following screenshot of the Action form provides the necessary guidelines:

Using the “Driver Early Arrival Restriction” label
-
The Driver Early Arrival Restriction “DEAR” label may be tagged to one or more of the the following entities as required:
-
Customer
-
Address
-
Driver
-
Contract stops
-
Route stops
-
Human resource record
-
Recurring On-Demand Shipments
-
On-Demand Shipments
-
Order type
-
-
The following diagrams illustrate the various scenarios for tagging a label to a shipment:

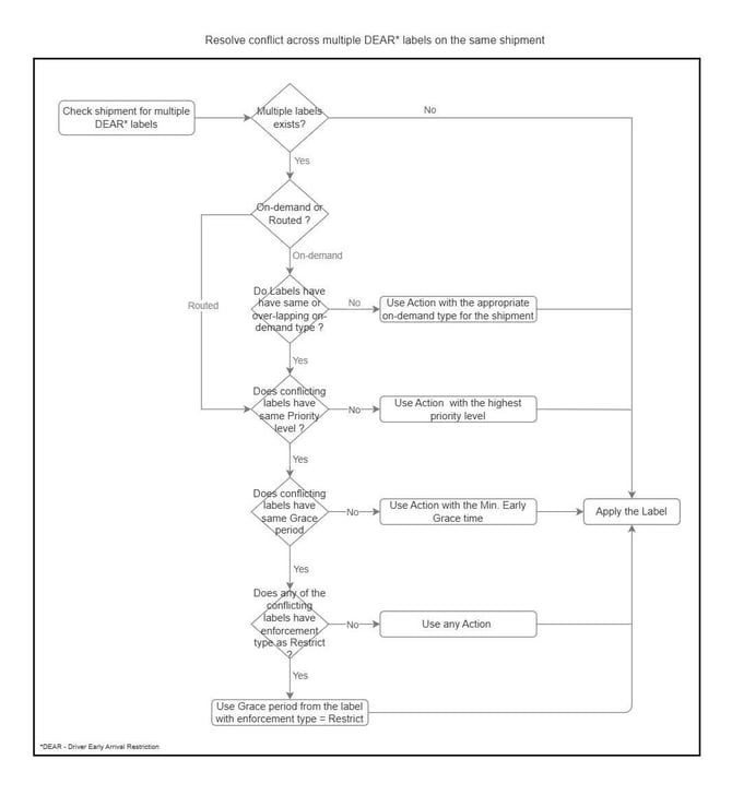
Resolving conflicts between competing labels
-
When there are multiple “Early Driver Arrival Restrictions” labels added to the same order or route stop shipment, use the prescribed rules to break any ties

Applying the label on the Driver app
-
When this feature is enforced, CXT Driver will visually disable (grey out) any associated on-demand shipment or route stop if the current time is prior to the Ready Time MINUS any applicable “Early Grace Time (minutes)” set on the related Action configuration.