Discovery Brief: Itinerary Planning
Problem statement
Dispatchers at mid-sized courier companies (25-50 drivers) spend an average of 2-4 hours daily manually planning and adjusting routes for hundreds of shipments. The manually-routed plans are 25-50% less efficient in terms of delivery capacity while human error & sub-optimal routing can result in around 30% longer travel times and 25% higher fuel consumption.
Current Pains & Impact:
-
Inability to quickly route Bulk Shipments: Courier companies that receive hundreds of shipments every day do not have any simple and efficient way of quickly route these shipments & assign them to a optimal number of drivers.
-
Lack of dynamically adjust existing routes & driver sequences: There is currently no way to dynamically adjust already-active routes or driver sequences by adding new work to them when an influx of new work has been received unexpectedly during the day.
-
Driver outage chaos: When a driver calls in sick, dispatches are left stranded as there is no way to efficiently break up the effected route & efficiently adjust it’s shipments into existing routes.
-
Inefficiency: "It's a frantic puzzle every morning. I'm constantly juggling new orders, driver availability, and traffic, often redoing work." - Dispatcher, Alpha Couriers (Discovery Interview)
-
High Operational Costs: Leads to an estimated 15-25% excess mileage and fuel consumption, increased overtime pay for drivers due to inefficient sequencing, and higher vehicle maintenance.
-
Limited Scalability: Difficulty handling peak demand or business growth without hiring more dispatch staff, increasing overhead significantly.
-
Driver Frustration: Drivers experience uneven workloads, confusing route changes, and longer-than-necessary days, impacting morale and retention.
-
Customer Dissatisfaction: Inefficient routes can lead to missed delivery windows or delays, negatively impacting end-customer satisfaction.
Current Workarounds:
Dispatchers have to:
-
manually group stops by geographic proximity & use their knowledge of local traffic patterns, peak congestion times, and road limitations.
-
use a combination of spreadsheets, Google Maps for individual routes, whiteboards to organize and visualize routes
-
be constantly in-touch with drivers via phone calls/messaging to revise and adjust routes.
Opportunity
-
Courier companies can achieve at-least a 15% drop in fuel use within the first quarter of using the IP.
-
Most customers see about 20–30% fewer miles driven after switching from manual planning to optimized routes.
-
Routing algorithms often find routes 20%–40% shorter than a human planner would.
-
Advanced route optimization can increase delivery capacity by 50–75% per driver without adding vehicles.
Benefits
IP provides the following benefits to your business:
-
Improved dispatcher efficiency - Simplify your workflows by automating tedious and time-consuming routing activities
-
Reduced Operational costs - save time during planning and delivery
-
increased driver productivity - use lesser drivers to deliver more
-
Improved delivery capacity - Service more stops than can be achieved by using manually planned itineraries
-
Faster delivery times & improved on-time deliveries
Target Users
|
User Role |
Type |
Primary Needs |
Work conditions |
|
Dispatchers |
Primary |
Route creation, optimization, manual adjustments |
Multi-tasking, time-constrained, stressed to ensure optimized operations, need to make quick decisions and on-the-fly work adjustments, constantly stay in touch with drivers, moderate tech-savviness |
|
Drivers |
Secondary |
Execute planned routes & service assigned shipments. Need clear routing instructions, check real-time updates, make dynamic adjustments as per changing itinerary/work load, mobile access |
Stressed to ensure on-time delivery, could experience chaotic driving conditions such as unexpected traffic surge, road blocks, accidents, pings from dispatches, on-the-spot adjustments to their schedules and assigned work |
|
Operations Managers |
Secondary |
Check route efficiency, oversee dispatch performance and fleet utilization, suggest operational improvements |
concerned with costs, efficiency, KPIs |
User's Core Job To Be Done (JTBD)
-
"When last-minute orders arrive and driver schedules are tight, help me efficiently assign all shipments to the best available drivers and create optimized, realistic routes so that we meet delivery commitments, minimize operational costs, and keep drivers productive and satisfied, allowing our business to reliably scale."
The Opportunity & Desired Future State
-
Opportunity Hypothesis: By providing an automated mechanism to plan & optimize routes, we can significantly increase productivity for both the dispatcher and the driver , enabling both to operate more efficient & faster routes. The desired outcome is a smarter, faster, and more reliable dispatch operation, where the system handles planning complexity while the dispatcher focuses on oversight/strategic tasks & the driver is able to deliver more work with lesser cost and reduced time.
-
Desired Future State for Dispatchers:
-
I would plan routes and driver sequences with minimized travel time and distance through algorithmic optimization.
-
I would drastically reduced manual planning time (from hours to minutes).
-
I would achieve Higher on-time delivery rates and fewer missed appointments.
-
I would make the overall dispatch operation more reliable & cost-optimized
-
-
Desired Business Impact:
-
Reduced fuel & labor costs
-
increased delivery capacity with the same fleet
-
improved on-time delivery rates.
-
Outcomes & Success Metrics
-
Objective 1: Validate that IP solves a critical planning pain point for dispatchers.
-
KR1: Achieve a Customer Satisfaction (CSAT) score of > 50% from Beta users on the following:
-
IP Routes are consistently better than manual planning (possibly resulting in lesser no. of routes accommodating more stops per day)
-
Optimized driver utilization (possibly lesser drivers delivering more work than before)
-
Dispatchers can operate the tool with minimal support (while analyzing, planning & executing their daily work)
-
Significant time saved thru automation
-
-
KR2: Achieve a 75% improvement in the ability to quickly adapt to real-time changes such as driver unavailability, unexpected and sudden work loads arriving or on-the-spot shipments cancellations.
-
KR3: Gather qualitative feedback from at least 50% of the participating users confirming the tool addresses their top 3 routing frustrations.
-
-
Objective 2: Measure the Overall Efficiency of Planned Routes & Driver utilization
-
KR1: Improve Rate of stops per Route (Total stops/Total routes):
-
Achieve a 30% improvement on the rate of stops being serviced per route by comparing rates for manually routed vs. IP-routed plans.
-
X (Rate of stops serviced Rate via IP routed plans) = Total stops/Total routes
-
Y (Rate of stops serviced via manually-routed plans) = Total stops/Total routes
-
% improvement = ((X/Y) -1) x 100
-
-
-
KR2: Improve Driver utilization rate (Total number of stops serviced/Total no. of drivers servicing the stops)
-
Achieve a 25% improvement on the rate of stops being serviced per Driver by comparing rates for manually routed vs. IP-routed plans.
-
X (Rate of stops serviced via IP routed plans) = Total stops/Total drivers
-
Y (Rate of stops serviced via manually-routed plans) = Total stops/Total drivers
-
% improvement = ((X/Y) -1) x 100
-
-
-
-
Objective 3: Prepare for successful market launch.
-
KR1: Secure 60% of Beta customers as Paid customers by end of Beta phase.
-
KR2: Define and validate core pricing model based on analytical data collected during the beta phase
-
Core functionality
IP is a three-step process that systemically guides the user thru each step of planning and also provides the flexibility to return back to the previous step(s) to make any necessary adjustments to achieve the desired results
-
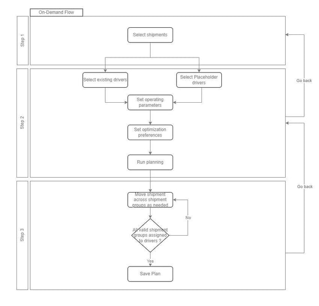
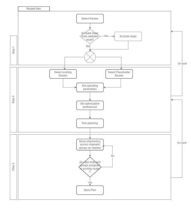
Step 1
-
Select between on-demand and routed flows as per customer needs
-
Select shipments (on-demand & routes/route stops) to include for planning the Itinerary
-
Works with both unassigned and already-assigned work prior to the driver marking themselves as arrived at the shipment location
-
-
Step 2
-
Select existing and/or placeholder routes/drivers to assign the selected shipments to
-
Exclude specific routes stops from the selected routes
-
-
Set following parameters to steer your planning results:
-
max no. of shipments per driver/route
-
Start and End time frames
-
Driver pay lock
-
Route optimization settings
-
-
-
Step 3
-
Access the grouping results provided by the IP run on the Results page
-
Manually move shipments across shipment groups when required
-
View shipments that could not be assigned to any shipment group in the “Failure” grouping
-
Assign placeholder itinerary groupings to existing routes/drivers
-
Save plan to finalize assignments
-
User flows
-
On-Demand Flow

-
Routed Flow

Dependencies
-
TBA
Rollout plan
-
Phase 1: (CXT Internal - using Product & Engineering teams) - May 2025:
-
Goal: Employ Product & engineering teams to closely coordinate with testing usability, core functionality and basic workflows.
-
Outcome: Perform round-1 of QA to unearth maximum possible issues/defects/usability challenges, immediately discuss resolutions and retest fixes
-
Duration: 2-3 weeks.
-
-
Phase 2: (For First Adopters only) - Jun-Jul 2025:
-
Goal:
-
system works effectively in real-world scenarios
-
dispatchers find it easy to use
-
Feature is able to deliver measurable improvements by reducing planning time over current methods.
-
Drivers are able to accomplish more with fewer on-the-fly alterations to their prescribed work
-
Performance is acceptable under max loads
-
Analytical data is collected against success metrics & examined (Objective 1 & 2 KRs).
-
Onboarding process is tested & critical gaps are Identified.
-
-
Outcome: Achieve KR1, KR2 & KR3 for Objective 1. Demonstrate initial progress on Objective 2 KRs.
-
-
Phase 3: (Full rollout) - Aug 2025:
Initial scope gaps/Limitations
-
Will not initially consider live traffic data for real-time re-routing (planned for V2).
-
Route planning will be for a single operational day (multi-day TBA).
-
Timeline view currently shows shipments only for the selected date
-
Limited customization of optimization parameters beyond core set.
-
Performance under extreme load (e.g., >1000 stops, >50 drivers) to be benchmarked post-Beta.
-
There is a cap on the Max. number of shipments allowed (by VROOM) to be run through IP as follows:
-
A total of 2500 shipments for On-Demand flow (distributed as 1500 on page1 & 1000 on page2)
-
A total of 5000 shipments for Routed flow ( distributed as 3000 on page1 and 2000 on page2)
-
Customers who have shown interest in IP
-
Dropoff (Active discussions, expressed strong interest in reducing planning time - Rachael)
-
Capstone Logistics - 383 (Todd and Rachael)
-
Corporate Couriers - BC (Setting up Interim Solution)
-
Associated
-
Lab Logistics
-
Xcel
-
Careful Couriers
-
Delivery Solutions - 260
-
Crosstown - FL
-
Priority Express
ROI case studies
-
One company saved $31,000 per year in fuel after optimizing routes.
-
AI-guided routing saved 10 million gallons of fuel annually, equating to hundreds of millions of dollars saved each year.
-
15% drop in fuel use within the first quarter of using automated route planning.
-
Most customers see about 20–30% fewer miles driven after switching from manual planning to optimized routes.
-
Algorithms often find routes “20%–40% shorter” than a human planner would.
-
Advanced route optimization can increase delivery capacity 50–100% per driver without adding vehicles.
-
One company experienced deliveries with 8 fewer cars than before – a huge reduction in manpower and vehicle requirements
-
Automating route planning typically improves overall fleet efficiency by 20–30%, effectively meaning a company can increase deliveries by that amount with the same resources.