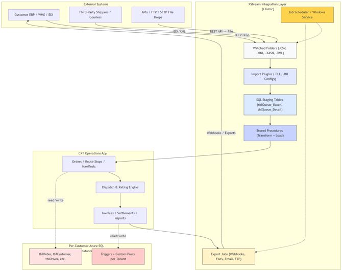
Current State

Current Architecture
Key Characteristics of the Current Architecture
|
Area |
Description |
|---|---|
|
Integration Trigger |
Folder polling or timed SQL job; not event-driven |
|
Data Flow |
Extract → Transform (via stored procs) → Load (into SQL) |
|
Data Coupling |
Tight — every tenant has its own SQL instance, schema, and stored procs |
|
Scalability |
Limited — jobs are serialized, blocking, and synchronous |
|
Observability |
Minimal — logs and email notifications only |
|
ML / Analytics Readiness |
None — no unified data layer or streaming capability |
|
Maintenance Cost |
High — every integration is custom, often requiring PS developer time |
This is the baseline from which the event-driven IPaaS re-architecture will evolve — moving away from file-based polling into Azure Service Bus, Event Grid, Data Factory, and centralized Data Lake pipelines.